欢迎访问人人律集团-法律科技助力美好生活!

全国服务热线

400-659-2288
新闻中心
NEWS CENTER

集团动态 媒体报道 行业新闻

您当前位置: 首页 > 新闻资讯 > 行业新闻
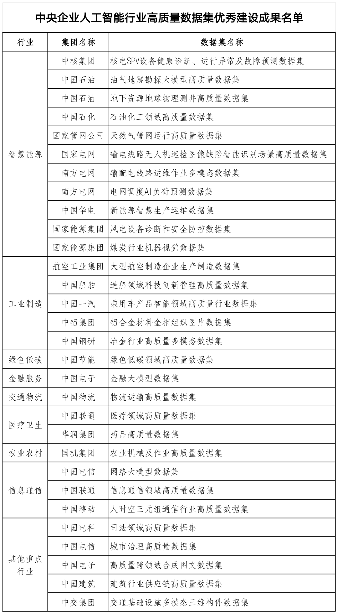
国务院国资委发布首批央企高质量数据集优秀建设成果
2025-05-13 15:38:29管理员

第八届数字中国建设峰会期间,国务院国资委集中发布了首批10余个行业30项央企人工智能行业高质量数据集优秀建设成果;首批成立交通物流、绿色低碳、智慧能源等三大行业中央企业数据产业共同体,后续将梯次成立其他重点行业央企数据产业共同体,深化数据资源开发利用和开放共享,以高质量数据集建设赋能大模型训练、助力高价值场景落地。


下一步,国务院国资委将进一步推动央企“AI+”专项行动走深走实,全面推进人工智能科技创新、产业发展和赋能应用。以央企数据产业共同体为抓手,推动央企发挥自身海量数据积淀优势,加快汇聚一批重点行业人工智能高质量数据集,建设可靠数据要素流通基础设施,牵引带动产业各方深化数据要素协同共享、优化数据资源高效安全开发利用,积极探索数据资产有序合规交易流转商业模式。


图片


2022-2024 人人律集团有限公司 版权所有 京ICP备2022034739号-1

服务热线

400-659-2288

微信服务号